南宫NG28集团

loading..
首页|南宫NG28集团相信品牌实力官网

位置:: 首页 - 通知通告 - 正文

关于5月18日开展全员核酸检测的通知

宣布时间::2022-05-16

宣布者::林以兰

作者::后勤包管部

审核::袁仁广

泉源::后勤包管部

浏览次数::

各单位、部分::

凭证阳江市教育局的统一安排,定于5月18日下昼对阳江校区全体师生员工举行核酸检测,详细通知如下::

一、检测工具

1.阳江校区全体教职工、学生。。。

2.在阳江校区内从事科研、施工、物业治理、服务外包等相关单位和个人,包括但不限于::阳江海优势电实验室、阳江合金质料实验室、高功率激光实验室、中铁二十三局、苏东吴物业集团、深圳市祥瑞餐饮治理有限公司、商业、医务室。。。

3.48小时内接种过新冠疫苗的,请在接种48小时后再举行核酸检测。。。

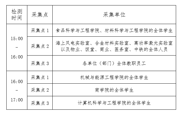
二、 检测安排

1.时间::2022年5月18日(周三)15:00-17:00。。。

2.所在::海阳馆

3.详细分组::

5EC2EF236435B4105D124BCC356_6F5A9E17_5AB0

三、核酸收罗前准备

1.

99f0d702eaf2c19f9ceb30291adc4c2扫码登录或微信搜索“粤核酸”小程序

2.

b10dcc38184e6922210377b8b8d0f4d选择“受检人登录”

3.

e2c180aee50dc665d6d113ad055270a选择“通例采样”

4.

a3f3d88365abfb4135f6473733f62e8选择“检测申请”

5.

88fadf42bd5f0d6556bf66b25465020填写个人资料并选择“应检尽检(凭相关证实免费)”,在应检尽检种别中,统一选择第20项“按期抽样检测职员”。。。(特殊提醒::务必仔细检查,确保所填写的资料准确。。。)

6.点击“生涯”,天生二维码,截图生涯到手机相册。。。

四、注重事项

1.各单位高度重视,认真组织师生员工加入检测,确保全员检测。。。

2.参检职员要凭证安排的时间提前10分钟抵达海阳馆,翻开手机相册中的二维码截图,做好检测准备。。。

3.全体职员要自觉听从现场事情职员指挥,全程佩带口罩,坚持一米间距。。。

4.未提前填写资料的职员,要先在候检处提宿世成采样信息二维码,进场后出示二维码给事情职员扫码后,方可检测。。。

5.核酸样本收罗完毕后,要尽快脱离现场。。。

6.粤核酸二维码应检尽检种别选项改为“按期抽样检测职员”。。。

南宫NG28集团阳江校区管委会

2022年5月16日

地点::广东省阳江市江城区罗琴路1号

邮编::529500

邮箱::yjzhswb@gdou.edu.cn

电话::0662-2162001(综合事务)、2162721(组织人事)、2162085(教学科研)、2162136(学生事务)、2162163(后勤服务)、2162096(资产财务)

报警电话::0662-2162110

  • 首页|南宫NG28集团相信品牌实力官网

    关注公众号

Copyright ? All rights reserved.  版权所有::南宫NG28集团阳江校区

【网站地图】