ÄϹ¬NG28¼¯ÍÅ
ѧԺÊ×Ò³
ѧԺ¸Å¿ö
ѧԺ¼ò½é
ѧԺÏòµ¼
»ú¹¹ÉèÖÃ
רҵ½éÉÜ
ÖÎÀíÖÆ¶È
ʦ×ʲ½¶Ó
ʦ×ʸſö
Î÷ϯÃû¼
ʵÑé½ÌѧÖÐÐÄ
¹¤³ÌѵÁ·ÖÐÐÄ
È˲ÅÕÐÆ¸
È˲Å×÷Óý
±¾¿Æ½Ìѧ
Ñо¿Éú½ÌÓý
±¾¿ÆÕÐÉú
Ñо¿ÉúÕÐÉú
ʵÑé½ÌѧÖÐÐÄ
ʵÑéÊÒ½éÉÜ
УÆó¹²½¨ÊµÑéÊÒ
Õä¹óÒÇÆ÷×°±¸
ʵÑéÊÒÇå¾²
¹æÕÂÖÆ¶È
ÏÂÔØ×¨Çø
ʵÑé½ÌѧÖÐÐIJ½¶Ó
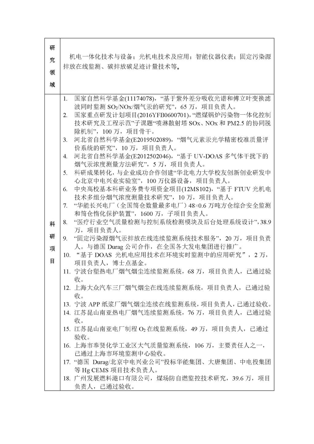
¿ÆÑ§Ñо¿
¿ÆÑиſö
¿ÆÑÐÍŶÓ
¿ÆÑÐÏîÄ¿
¿ÆÑÐЧ¹û
ѧÊõ»î¶¯
µ³Èº½¨Éè
ѧԺµ³Î¯
ϲ㵳½¨
½±½Ìѧ½ð
¹¤»á¡¢¡¢¡¢½Ì´ú»á
µ³Õµ³¹æ
Õþ²ß¹æÔò
ѧÉúÊÂÇé
Á¢Òì´´Òµ
ÐÄÀíÏòµ¼
ѧÉúµ³½¨
½±Öúѧ½ð
ÍÅίѧÉú»á
ͨ¸æÍ¨Öª
ÏÂÔØ×¨Çø
º£ÓÅÊÆµçѧԺ
¹¤ÒµÑ§Ôº¸Å¿ö
»ú¹¹ÉèÖÃ
УÍâʵϰʵѵ»ùµØ
ÆóÒµÃûʦ
רҵÅàѵ
º£ÓÅÊÆµçѧԺ´óʼÇ
УÓÑרÀ¸
УÓÑÃû¼
УÓÑÐÂÎÅ
¹æÕÂÖÆ¶È
ÄúÄ¿½ñËùÔÚµÄλÖ㺣º
ѧԺÊ×Ò³
->
È˲Å×÷Óý
->
Ñо¿ÉúÕÐÉú
-> ÕýÎÄ
µ¼Ê¦¼ò½é-Ö£º£º£Ã÷
×÷Õߣº£ºÖ£º£º£Ã÷ ¡¡¡¡±à¼£º£ºÕÅÃ÷¿µ ¡¡¡¡ÉóºËÈË£º£º³ÂÑïÖ¦ µã»÷Êý£º£º¡¡¡¡ÈªÔ´£º£º»úеÓëÄÜÔ´¹¤³ÌѧԺ ¡¡¡¡Ðû²¼ÈÕÆÚ£º£º2023-06-25
¸½¼þ¡¾
µ¼Ê¦¼ò½é-Ö£º£º£Ã÷.doc
¡¿ÒÑÏÂÔØ
´Î
³£ÓÃÁ´½Ó£º£º
ͼÊé¹Ý
½ÌÎñ´¦
²ÆÎñ´¦
¿Æ¼¼´¦
Ñо¿ÉúÔº
ѧУÓÊÏä
ÓÑÇéÁ´½Ó
»ªÄÏÀí¹¤´óѧ
±±¾©Àí¹¤´óѧ
¹þ¶û±õ¹¤Òµ´óѧ
±±¾©º½¿Õº½Ìì´óѧ
ÄϾ©Àí¹¤´óѧ
ÄϾ©º½¿Õº½Ìì´óѧ
ÖÐɽ´óѧ
¹ã¶«¹¤Òµ´óѧ
Ïà¹ØÁ´½Ó
ÄϹ¬NG28¼¯ÍÅÖ÷Ò³
ÄϹ¬NG28¼¯ÍÅ£¨Ñô½Ð£Çø£©Ö÷Ò³
ÄϹ¬NG28¼¯ÍÅÕÐÉú¾ÍÒµÖ¸µ¼ÖÐÐÄ
ÁªÏµÄϹ¬NG28¼¯ÍÅ
µç »°£º£º0662-2162220
E-mail£º£ºjnxy@gdou.edu.cn
µØµã£º£º¹ã¶«Ê¡ Ñô½ÊÐ ½³ÇÇø ÂÞÇÙ·1ºÅ
ÓÊÕþ±àÂ룺£º529500
Copyright ?°æÈ¨ËùÓУº£ºÄϹ¬NG28¼¯ÍÅ»úеÓëÄÜÔ´¹¤³ÌѧԺ
¡¾ÍøÕ¾µØÍ¼¡¿