一、、活动主题
仪器助研?水质守护?礼献九秩——南宫NG28集团剖析测试中心校庆公益检测服务
二、、活动配景
值学校建校90周年之际,为回馈师生的支持,剖析测试中心整合仪器资源与专业手艺团队,推出多维度公益检测服务。。既通过水质检测守护生涯康健,又以大型仪器服务助力科研立异,同时开放高端仪器试运行时机,全方位展现中心手艺实力,为校庆注入学术与公益双重活力。。
三、、服务工具
湛江校区和阳江校区教职工、、在读研究生。。
四、、公益活动内容与仪器支持
(一)公益活动1:::水质免费检测(限3个样品以内/人,总数不超200份样品,先到先得,满额即止)
检测工具:::自来水、、井水
检测指标及认真人:::

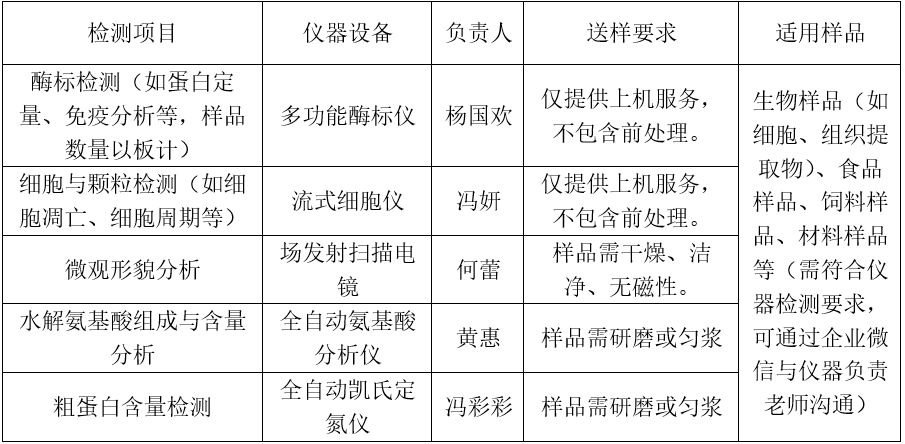
(二)公益活动2:::大型仪器免费送检服务(限3份样品?项目以内/人,即可申请一个项目3份样品或3份样品差别项目,每个项目总数不超100份,先到先得,满额即止)
检测项目及仪器认真人:::

(三)公益活动3:::大型仪器免费试运行
开放仪器及认真人:::

五、、活动规则
1.活动时间:::2025年11月17日-11月21日(送样挂号时间)
2.样品限制与选择:::
(1)公益活动1与公益活动2二选一加入,不可同时申请;
(2)选择活动1或活动2,每人仅限提交3份样品,凌驾部分按剖析测试中心通例收费标准执行,活动1总数不超200份样品,活动2每个项目总数不超100份样品,先到先得,满额即止;
(3)公益活动3可单独加入,与活动1、、2不冲突,但需单独申请。。
3.样品要求:::
(1)水质样品(活动1):::需用清洁、、密封的塑料瓶收罗,每份样品量不少于500 mL,标注样品类型和名称(如“XX小区自来水”“XX村井水”);
(2)仪器送检样品(活动2):::固体样品需干燥、、无杂质,液体样品需澄清、、密封,生物样品需按要求牢靠或生涯,详细要求可与仪器认真先生企业微信相同;
(3)试运行样品(活动3):::需提前与仪器认真人企业微信相同样品预处理要求,确保样品切合仪器操作规范,阻止损坏仪器。。
4.申请流程
(1)活动1需携带样品线下挂号,望海楼D201杨阳先生;
(2)活动2、、活动3企业微信与仪器认真先生提前相同,通过大型仪器共享平台线上挂号,线下送样。。
5.效果领取
活动1、、2的检测效果将于收样阻止后1个月内通过电子邮件发送至申请人,活动3的检测效果将与样品检测完成后1-2个事情日内通过电子邮件发送至申请人。。
六、、注重事项
1.本次公益活动1和活动2仅限3份以内的样品,凌驾部分均按剖析测试中心收费标准执行;
2.活动1水质检测效果仅用于生涯参考,不具备执法效力;活动2检测效果、、活动3试运行数据仅用于科研/教学;
3.若因仪器故障、、试剂欠缺或其他不可抗客观原因,导致部分检测指标无法完成,中心将第一时间通知申请人,并作废该指标的测定,不另行提供替换检测服务;
4.若样品不切合检测要求、、未按划定处理好样品或样品对仪器保存清静风险,中心有权拒绝服务,敬请体贴。。
七、、特殊声明
本次公益活动最终诠释权归剖析测试中心所有。。
剖析测试中心
2025年11月13日