ÄϹ¬NG28¼¯ÍÅ

loading..
Ê×Ò³|ÄϹ¬NG28¼¯ÍÅÏàÐÅÆ·ÅÆÊµÁ¦¹ÙÍø

У԰¿ìѶ

ÄϹ¬NG28¼¯ÍÅѧ×ÓÔÚ2025ÄêµÚʮһ½ìÌìÏ´óѧÉúÎïÀíʵÑ龺Èü£¨Á¢Ò죩¾öÈüÖÐÈÙ»ñ¼Ñ¼¨

ʱ¼ä£º£º£º2025-12-08

±à¼­£º£º£ºÐ¤ÔÆ

×÷Õߣº£º£ºÄª¾³É½

ÉóºË£º£º£º¸¶¶«Ñó

ȪԴ£º£º£ºµç×ÓÓëÐÅÏ¢¹¤³ÌѧԺ

ä¯ÀÀ´ÎÊý£º£º£º

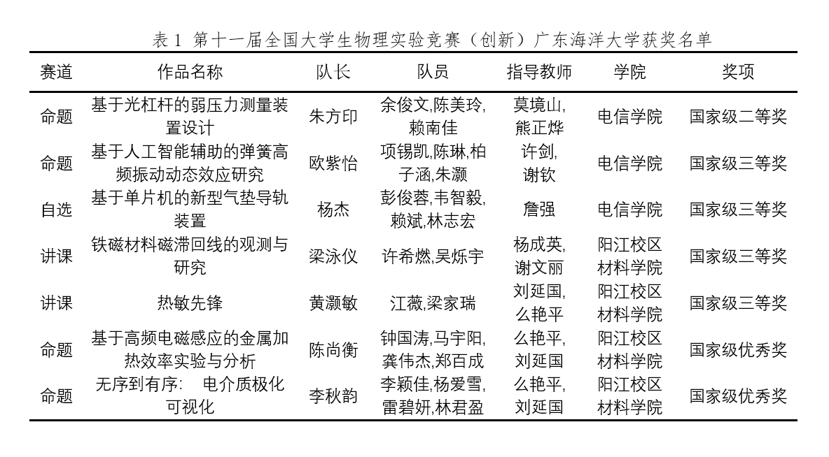
11ÔÂ24ÈÕ£¬£¬£¬2025ÄêµÚʮһ½ìÌìÏ´óѧÉúÎïÀíʵÑ龺Èü£¨Á¢Ò죩¾öÈüÔÚÖÐÄÏ´óѧÊÕ¹Ù¡£¡£¡£ÄϹ¬NG28¼¯ÍŸ÷Ð£Çø²ÎÈü²½¶ÓÆð¾¢±¸Èü£¬£¬£¬¾­Ð£ÈüÑ¡°ÎÁË7Ö§´ú±í¶Ó¼ÓÈëÌìÏÂÈü£¬£¬£¬ÈÙ»ñ¹ú¼Ò¼¶¶þµÈ½±1Ï£¬£¬¹ú¼Ò¼¶ÈýµÈ½±4Ï£¬£¬¹ú¼Ò¼¶ÓÅÒì½±2Ïî¡£¡£¡£

±¾½ì´óÈüÎüÒýÁËÌìÏÂ722Ëù¸ßУµÄ2360Ö§²½¶Ó²ÎÈü£¬£¬£¬¾­Ç¿ÁÒ½ÇÖ𣬣¬£¬ÄϹ¬NG28¼¯Íŵç×Ó¿ÆÑ§ÓëÊÖÒÕרҵѧÉúÖì·½Ó¡ÈÏÕæµÄ¡¶»ùÓÚ¹â¸Ü¸ËµÄÈõѹÁ¦ÕÉÁ¿×°ÖÃÉè¼Æ¡·ÏîĿն»ñ¹ú¼Ò¼¶¶þµÈ½±£¬£¬£¬Ö¸µ¼Î÷ϯΪµç×ÓÓëÐÅÏ¢¹¤³ÌѧԺξ³É½¡¢ÐÜÕýìÇÏÈÉú¡£¡£¡£

ÌìÏ´óѧÉúÎïÀíʵÑ龺Èü£¨Á¢Ò죩ÊÇ¡°ÌìÏÂͨË׸ßУ´óѧÉú¾ºÈüÅÅÐаñ¡±ÈüÊÂÖ®Ò»¡£¡£¡£±¾½ì´óÈüÓÉÌìÏ´óѧÉúÎïÀíʵÑ龺Èü×éί»áºÍÌìϸߵÈѧУʵÑéÎïÀí½ÌѧÑо¿»áÖ÷Àí£¬£¬£¬ÖÐÄÏ´óѧ³Ð°ì£¬£¬£¬¡¶ÎïÀíʵÑé¡·ÔÓÖ¾ºÍ¸ßµÈ½ÌÓý³öÊéÉçÎïÀí·ÖÉçЭ°ì¡£¡£¡£

µç×ÓÓëÐÅÏ¢¹¤³ÌѧԺ¸ß¶ÈÖØÊÓ±¾¿ÆÉúÁ¢Òìʵ¼ùÄÜÁ¦×÷Óý£¬£¬£¬¼á³Ö·þÎñ¹ú¼ÒÕ½ÂÔÐèÇ󣬣¬£¬ÒÔÈü´Ùѧ¡¢ÒÔÈü´Ù½Ì¡¢ÒÔÈü´Ù¸Ä¡¢ÒÔÈü´Ù´´£¬£¬£¬ÓÐÁ¦ÌáÉýÁË¿í¾Þ½³Éú¼ÓÈëרҵÐÔ¾ºÈüµÄÆð¾¢ÐÔ£¬£¬£¬Îª½ÇÖðÈ¡µÃÓÅÒìЧ¹ûÌṩÁËÓÐÁ¦°ü¹Ü¡£¡£¡£

9D86FFFC95A23CA80EDC6CD2FCB_D3BE1575_2212F

ÓÑÇéÁ´½Ó

  • ÖлªÈËÃñ¹²ºÍ¹ú½ÌÓý²¿

  • ÖлªÈËÃñ¹²ºÍ¹ú¿ÆÑ§ÊÖÒÕ²¿

  • ÖлªÈËÃñ¹²ºÍ¹ú×ÔÈ»×ÊÔ´²¿

  • ¹ã¶«Ê¡½ÌÓýÌü

  • ¹ã¶«Ê¡¿ÆÑ§ÊÖÒÕÌü

  • ¹ã¶«Ê¡ÈËÁ¦×ÊÔ´ºÍÉç»á°ü¹ÜÌü

µØµã£º£º£ºÖлªÈËÃñ¹²ºÍ¹ú ¹ã¶«Ê¡ Õ¿½­ÊÐ ÂéÕÂÇø ÄϹ¬NG28¼¯ÍÅ·1ºÅ¡¡Óʱࣺ£º£º524088 ¡¡ ÓÊÏä: xzb@gdou.edu.cn

µç»°: 0759-2383111¡¢2383333£¨µ³Õþ°ì£©¡¢2396115£¨±¾¿ÆÕÐÉú£©¡¢2396172£¨¾ÍÒµ£©¡¢2382451£¨³É½ÌÕÐÉú£©¡¢2362175£¨·ÇѧÀúÅàѵ£©¡¢2396185£¨Ñо¿ÉúÕÐÉú£©

½ÌÓýÊÕ·Ñ×Éѯ/ͶËߵ绰£º£º£º0759-2383153£¬£¬£¬ÓÊÏ䣺£º£ºcjgzbgs@gdou.edu.cn

Copyright ? °æÈ¨ËùÓУº£º£ºÄϹ¬NG28¼¯ÍÅ  ÔÁICP±¸06058882ºÅ

ÔÁ¹«Íø°²±¸ 44081102000020ºÅ

Ê×Ò³|ÄϹ¬NG28¼¯ÍÅÏàÐÅÆ·ÅÆÊµÁ¦¹ÙÍø
ÊÖÒÕÖ§³Ö£º£º£ºÏÖ´ú½ÌÓýÊÖÒÕÖÐÐÄ

<

¾É°æ»ØÊ×

¡¾ÍøÕ¾µØÍ¼¡¿