ÄϹ¬NG28¼¯ÍÅ

loading..
Ê×Ò³|ÄϹ¬NG28¼¯ÍÅÏàÐÅÆ·ÅÆÊµÁ¦¹ÙÍø

У԰¿ìѶ

ѧУ¾ÙÐеڶþ½ì¡°Èñ˼±­¡±Êý¾Ý¸³ÄÜʵ֤½¨Ä£´óÈü

ʱ¼ä£º£º£º2025-07-01

±à¼­£º£º£ºÀµ´ºÐÀ

×÷Õߣº£º£ºÀîÁá

ÉóºË£º£º£º³Â±Ì

ȪԴ£º£º£ºÍ¼Êé¹Ý

ä¯ÀÀ´ÎÊý£º£º£º

6ÔÂ29ÈÕÏÂÖ磬£¬£¬Ñ§Ð£Í¼Êé¹ÝÁªºÏ¾­¼ÃѧԺ¡¢¡¢ÖÎÀíѧԺÓë±±¾©¾ÛÔ´Èñ˼Êý¾Ý¿Æ¼¼ÓÐÏÞ¹«Ë¾ÔÚºþ¹âÐ£Çø¶à¹¦Ð§ÌüÀֳɾÙÐеڶþ½ì¡°Èñ˼±­¡±Êý¾Ý¸³ÄÜʵ֤½¨Ä£´óÈü¾öÈü¡£¡£¡£Í¼Êé¹Ý¹Ý³¤³Â±Ì¡¢¡¢¾­¼ÃѧԺԺ³¤³Âΰ¡¢¡¢ÖÎÀíѧԺ¸±Ôº³¤³ÂÌΡ¢¡¢±±¾©¾ÛÔ´Èñ˼Êý¾Ý¿Æ¼¼ÓÐÏÞ¹«Ë¾×Ü˾ÀíÔÀËÉÇ༰ÈýλÆÀίÏÈÉúÅäºÏ³öϯ½ÇÖ𡣡£¡£±¾´Î´óÈüÑÓÐø¡°ÒÔÊý¾ÝÇý¶¯Á¢Ò족µÄ½¹µã×ÚÖ¼£¬£¬£¬Ö¼ÔÚÍÚ¾òѧÉúÁ¢ÒìDZÄÜ£¬£¬£¬Íƶ¯Êý¾ÝÊÖÒÕÓëÏÖʵӦÓÃÉî¶ÈÈںϣ¬£¬£¬ÌáÉýѧÉúµÄÐÅÏ¢ËØÑøÓëʵ֤ÆÊÎö×ÛºÏÄÜÁ¦£¬£¬£¬»ñµÃÆÕ±éÏìÓ¦¡£¡£¡£

¾­ÓÉÆÀÑ¡£¡£¡£¬£¬£¬´óÈü¹²ÆÀ³öÒ»µÈ½±2Ïî¡¢¡¢¶þµÈ½±3Ïî¡¢¡¢ÈýµÈ½±5Ïî¡¢¡¢ÓÅÒì½±8Ïî¡£¡£¡£×÷ΪУ԰ÎÄ»¯½¨ÉèµÄÖ÷ÒªÕ󵨣¬£¬£¬Í¼Êé¹ÝʼÖÕÖÂÁ¦Óڴ¡°ÖªÊ¶¸³ÄÜʵ¼ù¡±Æ½Ì¨¡£¡£¡£±¾½ìÈüÊÂ×÷ΪͼÊé¹ÝÔĶÁÍÆ¹ãϵÁл֮һ£¬£¬£¬ÒÔÈü´Ùѧ£¬£¬£¬ÒÔÈüÓýÈË£¬£¬£¬½øÒ»²½Íƶ¯Êý¾ÝËØÑø×÷ÓýÓëѧÊõʵ¼ùµÄÈںϣ¬£¬£¬ÖúÁ¦Ê¦ÉúÔÚÐÅϢʱ´úÌáÉýÊý¾ÝÍ·ÄÔÓëÁ¢ÒìÄÜÁ¦¡£¡£¡£

AC2A68064E3ED9B45CF0A5A0102_89CFFDA7_15F06

½ÇÖðÏÖ³¡

84E8C341224D905466735B53EB2_907FDB46_917E

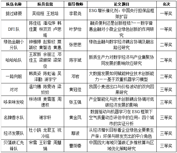
»ñ½±Ãûµ¥

ÓÑÇéÁ´½Ó

  • ÖлªÈËÃñ¹²ºÍ¹ú½ÌÓý²¿

  • ÖлªÈËÃñ¹²ºÍ¹ú¿ÆÑ§ÊÖÒÕ²¿

  • ÖлªÈËÃñ¹²ºÍ¹ú×ÔÈ»×ÊÔ´²¿

  • ¹ã¶«Ê¡½ÌÓýÌü

  • ¹ã¶«Ê¡¿ÆÑ§ÊÖÒÕÌü

  • ¹ã¶«Ê¡ÈËÁ¦×ÊÔ´ºÍÉç»á°ü¹ÜÌü

µØµã£º£º£ºÖлªÈËÃñ¹²ºÍ¹ú ¹ã¶«Ê¡ Õ¿½­ÊÐ ÂéÕÂÇø ÄϹ¬NG28¼¯ÍÅ·1ºÅ¡¡Óʱࣺ£º£º524088 ¡¡ ÓÊÏä: xzb@gdou.edu.cn

µç»°: 0759-2383111¡¢¡¢2383333£¨µ³Õþ°ì£©¡¢¡¢2396115£¨±¾¿ÆÕÐÉú£©¡¢¡¢2396172£¨¾ÍÒµ£©¡¢¡¢2382451£¨³É½ÌÕÐÉú£©¡¢¡¢2362175£¨·ÇѧÀúÅàѵ£©¡¢¡¢2396185£¨Ñо¿ÉúÕÐÉú£©

½ÌÓýÊÕ·Ñ×Éѯ/ͶËߵ绰£º£º£º0759-2383153£¬£¬£¬ÓÊÏ䣺£º£ºcjgzbgs@gdou.edu.cn

Copyright ? °æÈ¨ËùÓУº£º£ºÄϹ¬NG28¼¯ÍÅ  ÔÁICP±¸06058882ºÅ

ÔÁ¹«Íø°²±¸ 44081102000020ºÅ

Ê×Ò³|ÄϹ¬NG28¼¯ÍÅÏàÐÅÆ·ÅÆÊµÁ¦¹ÙÍø
ÊÖÒÕÖ§³Ö£º£º£ºÏÖ´ú½ÌÓýÊÖÒÕÖÐÐÄ

<

¾É°æ»ØÊ×

¡¾ÍøÕ¾µØÍ¼¡¿