ÄϹ¬NG28¼¯ÍÅ

loading..
Ê×Ò³|ÄϹ¬NG28¼¯ÍÅÏàÐÅÆ·ÅÆÊµÁ¦¹ÙÍø

У԰¿ìѶ

±õº£Å©ÒµÑ§ÔºÓ¦Ñû¼ÓÈë2024Äê¹ã¶«Ê¡·çÎïÔ°ÁÖÑо¿ÉúѧÊõÂÛ̳

ʱ¼ä£º2024-12-31

±à¼­£ºÐ¤ÔÆ

×÷ÕߣºÒ¦Á¦ºÀ

ÉóºË£ºÂíæä

ȪԴ£º±õº£Å©ÒµÑ§Ôº

ä¯ÀÀ´ÎÊý£º

12ÔÂ29ÈÕ-30ÈÕ£¬£¬Óɹ㶫ʡ½ÌÓýÌü¡¢¡¢¹ã¶«Ô°ÁÖѧ»áÔ°ÁÖ½ÌÓýÐÅϢרҵίԱ»áÖ÷Àí£¬£¬ÖÙâýũҵ¹¤³ÌѧԺ³Ð°ìµÄ2024Äê¹ã¶«Ê¡·çÎïÔ°ÁÖÑо¿ÉúѧÊõÂÛ̳ôß¾°¹ÛÍýÏëÓëÉú̬ÐÞ¸´Ñо¿Ó뿪չѧÊõÂÛ̳ÔÚ¹ãÖݾÙÐС£¡£¡£±õº£Å©ÒµÑ§Ôº·çÎïÔ°ÁÖѧ¿ÆÈÏÕæÈËÎâÁõƼ½ÌÊÚÓ¦Ñû´ø¶Ó¼ÓÈë¾Û»á¡£¡£¡£

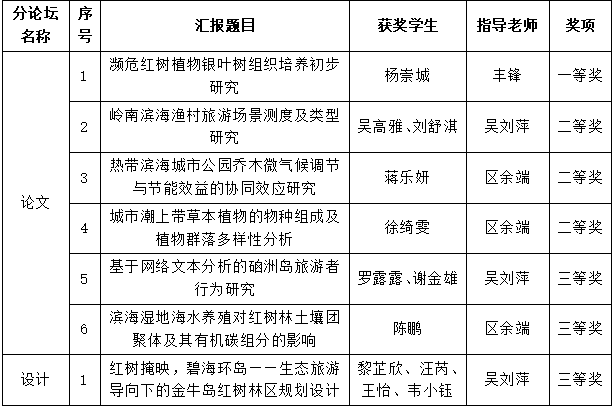
À´×ÔÉϺ£½»Í¨´óѧ¡¢¡¢»ªÄÏÀí¹¤´óѧ¡¢¡¢»ªÄÏũҵ´óѧÒÔ¼°ÄϹ¬NG28¼¯Íŵȵ¥Î»µÄ17Ãûר¼ÒѧÕß×é³ÉµÄÆÀÉóר¼Ò×éÆÀÉóÁË¡°ÂÛÎÄ·ÖÂÛ̳¡±ºÍ¡°Éè¼Æ·ÖÂÛ̳¡±¡£¡£¡£Ñ§Ôº6ƪѧÊõÂÛÎĺÍ1ÏîÉè¼Æ×÷Æ·£¨¾Û½¹ºìÊ÷ÁÖ¡¢¡¢º£µº¡¢¡¢Óæ´å¡¢¡¢³ÇÊеÈÈÈ´ø±õº£µØÇøÈ˾ÓÇéÐÎÈÈÃÅÎÊÌ⣩ÈëΧ²¢»®·ÖÔÚ¡°ÂÛÎÄ·ÖÂÛ̳¡±ºÍ¡°Éè¼Æ·ÖÂÛ̳¡±¾ÙÐл㱨Óëչʾ£¬£¬¾­×¨¼ÒµãÆÀ£¬£¬×îÖÕÈ¡µÃÒ»µÈ½±1Ïî¡¢¡¢¶þµÈ½±3ÏîºÍÈýµÈ½±3Ïî¡£¡£¡£

ͨ¹ý¼ÓÈë´Ë´ÎÑо¿ÉúÂÛ̳£¬£¬ÌåÏÖÁËÄϹ¬NG28¼¯ÍÅ·çÎïÔ°ÁÖѧ¿Æ½¨ÉèµÄÄÚÔÚ¿ªÕ¹¡¢¡¢ÌØÉ«¿ªÕ¹ºÍÁ¢Ò쿪չ£¬£¬Ò²·´Ó³ÁËѧԺÈÈ´ø±õº£¾°¹ÛÌØÉ«Ñо¿ÉúÈ˲Å×÷ÓýµÄÖÊÁ¿Óëˮƽ¡£¡£¡£

»ñ½±ÇéÐÎ

B641D186D7B5A5B497CBBB34D9A_60CE9C20_50DA

ÓÑÇéÁ´½Ó

  • ÖлªÈËÃñ¹²ºÍ¹ú½ÌÓý²¿

  • ÖлªÈËÃñ¹²ºÍ¹ú¿ÆÑ§ÊÖÒÕ²¿

  • ÖлªÈËÃñ¹²ºÍ¹ú×ÔÈ»×ÊÔ´²¿

  • ¹ã¶«Ê¡½ÌÓýÌü

  • ¹ã¶«Ê¡¿ÆÑ§ÊÖÒÕÌü

  • ¹ã¶«Ê¡ÈËÁ¦×ÊÔ´ºÍÉç»á°ü¹ÜÌü

µØµã£ºÖлªÈËÃñ¹²ºÍ¹ú ¹ã¶«Ê¡ Õ¿½­ÊÐ ÂéÕÂÇø ÄϹ¬NG28¼¯ÍÅ·1ºÅ¡¡Óʱࣺ524088 ¡¡ ÓÊÏä: xzb@gdou.edu.cn

µç»°: 0759-2383111¡¢¡¢2383333£¨µ³Õþ°ì£©¡¢¡¢2396115£¨±¾¿ÆÕÐÉú£©¡¢¡¢2396172£¨¾ÍÒµ£©¡¢¡¢2382451£¨³É½ÌÕÐÉú£©¡¢¡¢2362175£¨·ÇѧÀúÅàѵ£©¡¢¡¢2396185£¨Ñо¿ÉúÕÐÉú£©

½ÌÓýÊÕ·Ñ×Éѯ/ͶËߵ绰£º0759-2383153£¬£¬ÓÊÏ䣺cjgzbgs@gdou.edu.cn

Copyright ? °æÈ¨ËùÓУºÄϹ¬NG28¼¯ÍÅ  ÔÁICP±¸06058882ºÅ

ÔÁ¹«Íø°²±¸ 44081102000020ºÅ

Ê×Ò³|ÄϹ¬NG28¼¯ÍÅÏàÐÅÆ·ÅÆÊµÁ¦¹ÙÍø
ÊÖÒÕÖ§³Ö£ºÏÖ´ú½ÌÓýÊÖÒÕÖÐÐÄ

<

¾É°æ»ØÊ×

¡¾ÍøÕ¾µØÍ¼¡¿