10ÔÂ12ÈÕ£¬£¬Óɹ㶫ʡ½ÌÓýÌüÖ¸µ¼£¬£¬¹ã¶«Ê¡¸ßµÈ½ÌÓýѧ»á¡¢¡¢¡¢»ªÄÏũҵ´óѧÖ÷Àí£¬£¬»ªÅ©¹«¹²ÖÎÀíѧԺаìµÄ¹ã¶«Ê¡2025Äê´óѧÉúÐÂÎÄ¿ÆÊµ¼ùÁ¢Òì´óÈüÏÖ³¡¾öÈüÔÚ»ªÄÏũҵ´óѧ¾ÙÐС£¡£¡£¡£¡£´óÈü»ã¾ÛÁËÀ´×Ô39Ëù¸ßУµÄ219¸öÏîÄ¿£¬£¬¾ÓɾºÕùÇ¿ÁҵķÑÝ´ð±ç±ÈÆ´£¬£¬ÄϹ¬NG28¼¯ÍŵIJÎÈüÍŶÓʩչ¾«²Ê¡¢¡¢¡¢²»¸ºÖÚÍû£¬£¬Ò»¾ÙÕ¶»ñ2Ïî½ð½±¡¢¡¢¡¢3ÏîÒø½±ºÍ3Ïîͽ±£¬£¬´´ÏÂÄϹ¬NG28¼¯ÍÅÔÚ¸ÃÏîÈüÊÂÖеÄÀúÊ·×î¼ÑЧ¹û£¡£¡£¡
±¾´Î´óÈüÒÔ¡°ÈÚ´´¸³ÄÜ?ʵ¼ùÖÂС±ÎªÖ÷Ì⣬£¬¾Û½¹ÎÄ¿ÆÓëÊý×ÖÊÖÒÕ¡¢¡¢¡¢¹¤ÒµÐèÇóµÄ½»Ö¯Èںϣ¬£¬×ÔÆô¶¯ÒÔÀ´£¬£¬¹²ÓÐ43Ëù¸ßУ3700Ö§²½¶Ó±¨Ãû²ÎÈü£¬£¬·ÖÎÄÊ·ÕÜ¡¢¡¢¡¢¾¹Ü·¨¡¢¡¢¡¢½ÌÓý¡¢¡¢¡¢ÒÕÊõËĸö×é±ð¡£¡£¡£¡£¡£ÄϹ¬NG28¼¯ÍÅÓÚ2025Äê8ÔÂÖÁ10ÔÂÏȺó×éÖ¯¾ÙÐÐÁ˱¾ÏîÈüʵÄУ¼¶ÍøÆÀÈü¡¢¡¢¡¢°ë¾öÈüºÍÏÖ³¡¾öÈü£¬£¬¾Û½¹¹ú¼ÒÖÎÀí¡¢¡¢¡¢ÓïÑÔÖÇÄÜ¡¢¡¢¡¢½ÌÓýÊý×Ö»¯¡¢¡¢¡¢ÎÄ»¯´«³ÐÁ¢ÒìµÈÇøÓò¿ªÕ¹µÄÒªº¦ÒéÌ⣬£¬×îÖÕ¾ö³ö8֧ʵÁ¦Ç¿¾¢µÄÍŶӣ¬£¬Ð¯ÓÅÒìÏîÄ¿×÷Æ·¼ÓÈëÊ¡Èü½ÇÖ𣬣¬¾ùÈÙ»ñ¼Ñ¼¨£¬£¬²¢½«´ú±íÄϹ¬NG28¼¯ÍÅÈüÇø¼ÓÈëÌìÏÂ×ܾöÈü¡£¡£¡£¡£¡£
ÏÂÒ»²½£¬£¬ÄϹ¬NG28¼¯ÍŽ«¼ÌÐø¼á³Ö¡°ÒÔÈü´Ùѧ¡¢¡¢¡¢ÒÔÈü´Ù½Ì¡¢¡¢¡¢ÒÔÈü´Ù¾Í¡±Ä¿µÄµ¼Ïò£¬£¬Éʵ¼ù½ÌѧˢУ¬£¬ÈÃÎĿƽÌÓý¡®ÍÑÐéÏòʵ¡¯£¬£¬ÈÃÇàÄêѧ×Ó¼ÈÄÜÔÚ¿ÎÌýÌѧÖÐÕÆÎÕÀíÂÛ£¬£¬ÓÖÄÜÔÚÄÏÔÁ´óµØÉϽâ¾öÕæÎÊÌ⣬£¬³ÖÐøÍÆ½øÐÂÎĿƽ¨É裬£¬Éî¶È¼ÓÈë´òÔìÐÂÎÄ¿Æ2.0µÄ¹ã¶«Ä£Ê½£¬£¬³ä·ÖÑéÕ¹ÎÄ¿ÆÅà¸ùÖý»ê¹¦Ð§£¬£¬×÷Óý¸ü¶à¸´ºÏÐÍÎÄ¿ÆÈ˲𣡣¡£¡£¡£
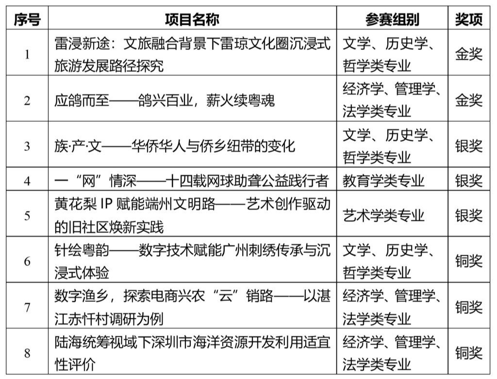
¹ã¶«Ê¡2025Äê´óѧÉúÐÂÎÄ¿ÆÊµ¼ùÁ¢Òì´óÈüÄϹ¬NG28¼¯ÍŲÎÈü»ñ½±Ãûµ¥

